Come già osservato nella pagina sugli europidi (cui vi rimandiamo per una trattazione più approfondita), per quanto il politicamente corretto possa negarlo, nel genere umano esistono delle razze, delle sottorazze e delle etnie caratterizzate da profili fenotipici peculiari, grazie a delle palesi differenze fisiche, genetiche, ambientali ed infine anche comportamentali (argomento, questo, controverso che qui non tratteremo, ma studiato dalla genetica indipendente).
‘Razza’, o ‘subspecies‘, è un concetto biologico, non certo sociale, e questo non significa che esista una razza superiore o migliore delle altre – la superiorità è un tema soggettivo e opinabile – ma semplicemente che esiste una biodiversità che va difesa, e prima ancora apprezzata, senza sconvolgimenti globalisti. Il termine in questione può essere tranquillamente sostituito, come accennato, da ‘sottospecie’.
‘Etnia’ è invece un concetto decisamente più culturale e arbitrario, sebbene la facies etnica grande-lombarda (per fare un esempio) presenti delle caratteristiche anche fisiche e genetiche, sub-subrazziali dunque (la sottorazza è quella europide), che la distinguono da altri ambiti, anche europei, a partire da quello italiano.
Qui presentiamo, in breve, le cinque (sei con quella capoide) razze umane, invitando a tenere a mente che, essendo questo un blog di razzialismo e identitarismo europei, l’attenzione è stata mantenuta sul ramo europide (o, meno precisamente, ‘bianco’) della famiglia caucasoide (‘europide’ è da intendersi come profilo subrazziale del continente europeo, che seppur affine agli altri caucasoidi presenta peculiari differenze, sia craniologiche/antropometriche ed antroposcopiche che genetiche, frutto delle nulle o quasi nulle influenze extra-caucasoidi).
Eccovi un piccolo modello tassonomico esemplificativo:
Genere: Homo
Specie: sapiens
Razza (o sottospecie): caucasoide/europoide
Sottorazza (o sub-subspecies): caucasoide europea (europide)
Fenotipo: mediterranide
Etnia: sarda
Ed eccovi un quadro razziale completo.
Razza caucasoide (o europoide) – Areale: Eurasia occidentale, Nordafrica. Sottorazze: europide, tauride, orientalide, irano-afganide, indide (lo statuto del gruppo camitico, etiopide, è controverso, sebbene metricamente caucasoide). Caratteristiche: naso stretto, bocca piccola, angolo facciale di 100-90°, ortognatismo, arcata sopraccigliare sporgente, soglia nasale appuntita, zigomi recedenti, cavità nasali a forma di goccia, occhio orizzontale, capelli ondulati dal liscio al ricciuto a sezione ovale (cimotrichi) e pigmentazione cutanea limitata.

Razza mongoloide – Areale: Asia. Sottorazze: sibiride, tungide, sinide, paleo-mongolide. Caratteristiche: brachicefalia, bassa statura, fisico tozzo, gambe corte, viso largo e piatto, zigomi alti e sporgenti, orbite alte, occhi stretti e distanti scuri con plica mongolica, mesognatismo, naso schiacciato e concavo, labbra carnose, sinodonzia/sundadonzia, scarsa peluria, capelli neri diritti e grossi a sezione circolare (lissotrichi), pelle giallognola sovente con macchia mongolica, classica neotenia.

Razza amerindioide (o indianoide) – Areale: Americhe. Sottorazze: andide, brasilide, centralide, eschimide, fuegide, lagide, margide, pacifide, pampide, silvide. Caratteristiche: simile a quella mongoloide, da cui deriva, ha fisico massiccio, alta statura frequente, viso alto e largo, mandibola larga, mesognatismo, naso largo e aquilino, bocca larga, palpebre larghe, basse frequenze di epicanto (plica mongolica), profilo prominente (rispetto ai mongoloidi), capelli neri diritti, occhi scuri, scarsa peluria, pelle bronzea.

Razza negroide (suddivisa in congoidi e capoidi) – Areale: Africa subsahariana. Sottorazze congoidi: sudanide, paleo-negride, nilotide, bambutide, cafride, etiopide (statuto controverso); sottorazze capoidi: khoide e sanide. Caratteristiche: dolicocefalia (spesso), orbite squadrate, prognatismo, naso largo, basso e schiacciato (camuso), labbra grandi e carnose, denti grandi e larghi, palato rettangolare, pelle scurissima e spessa dal caratteristico odore, capelli neri lanosi e crespi a sezione ellittica (ulotrichi), occhi neri distanti e sporgenti, elevata produzione di testosterone (che si può notare nel timbro nasale e profondo della voce, nella massa muscolare e nella notoria virilità, non in tutti i negroidi comunque); i capoidi, invece, sono un tipo negroide “mongoleggiante”, molto arcaico, indigeno dell’Africa meridionale.


Razza australoide – Areale: Asia meridionale, Oceania. Sottorazze: veddide (Asia meridionale), melaneside, polineside, australide propria (aborigeni australiani e tasmanidi). Caratteristiche: cranio lungo, basso e stretto, viso largo, basso e ovale, fronte sfuggente, arcata sopraccigliare marcata, naso largo e concavo dalla radice depressa, prognatismo, occhi infossati scuri, labbra carnose, sundadonzia, pelle scura, abbondante peluria, capelli molto scuri ondulati, generale aspetto alquanto arcaico.

Ecco una cartina della distribuzione razziale a livello mondiale, prima delle colonizzazioni, delle deportazioni, dei massicci fenomeni migratori:

Indice cefalico nel mondo (1896):

Statura media maschile nel mondo (1897):

Mappa della pigmentazione della pelle nel mondo, tratta da Renato Biasutti (1940):

Per quanto concerne la genetica delle popolazioni, ecco la componente principale individuata da Cavalli-Sforza (1994), che mostra l’omogeneità europea:

Qui abbiamo, invece, un’approfondita analisi genetica di varie popolazioni del mondo (Lazaridis et al. 2013-2014) che individua e distingue le componenti autosomiche razziali. Azzurro = caucasoide; giallo = mongoloide; arancione = congoide; rosso = capoide; viola = australoide; verde = amerindioide:

Mappa delle linee paterne nel mondo (aplogruppi del cromosoma Y):

Mappa delle linee materne nel mondo (aplogruppi dell’ADN mitocondriale):

Sarà utile anche ricordare la distribuzione dei principali gruppi sanguigni nel mondo:

Tale gruppo, 0, in Europa, sembra collegato ai cacciatori-raccoglitori del Paleolitico superiore e Mesolitico.

A, in Europa, non sembra collegato a popoli preistorici o protostorici particolari, anche se tale gruppo sanguigno era più frequente presso le genti steppiche protoindoeuropee.

Il gruppo sanguigno B, infine, ha un aspetto molto asiatico, ma in Europa compare, con tutta probabilità, grazie agli invasori indoeuropei (che erano comunque, prevalentemente, A).
Il fattore Rhesus negativo è invece peculiare dell’Europa, e sembra legato all’uomo di Cro-Magnon e, oggi, particolarmente ai Baschi:

Una curiosità: l’intolleranza al lattosio è forte presso quelle popolazioni dove scarseggiano (o sono assenti) geni indoeuropei (cioè ANE-EHG-WSH, steppici e mesolitici nordorientali), e dunque soprattutto tra i non caucasoidi europei. I nomadi e pastori kurganiti sono anche i responsabili della diffusione, in Eurasia, di alta statura, tratti cromagnonoidi e nordoidi, pigmento chiaro (soprattutto capelli biondi e occhi azzurri).

Le razze umane, inquadrate dall’antropologia fisica e dalla genetica delle popolazioni (razziologia), sono il frutto dell’adattamento al proprio habitat naturale, del clima, dell’ambiente, dell’alimentazione, della selezione sessuale, della trasmissione genetica ma anche di un processo evolutivo che le ha distanziate e differenziate, e suddivise in raggruppamenti minori (sottorazze). In secondo luogo, naturalmente, subentra la questione etnoculturale.
La teoria più affidabile sulla genesi della specie umana moderna è quella dell’Out of Africa, poiché il policentrismo non risulta abbastanza convincente. Con tutta probabilità, comunque, come è accaduto in Europa con l’Uomo di Neanderthal, le razze moderne si sono mescolate con i sapiens arcaici locali, assorbendone alcuni tratti genetici e fors’anche fisici. Pure per questo motivo le sottospecie umane esistono e sono diversificate. Del resto, un tempo, si attribuiva la dicitura sapiens sapiens (usata per designare l’uomo anatomicamente moderno) all’Uomo di Cro-Magnon, progenitore degli europei.
Sia ben chiaro che discendere da uomini usciti dall’Africa più di 100.000 anni fa non significa certo discendere dalla razza negroide (formatasi in areale subsahariano successivamente), ma dal sapiens ivi inizialmente stanziato, che raggiunse l’Europa, dall’Eurasia, 50.000 anni fa. Per assurdo, se gli europoidi discendessero dalle popolazioni negre africane ne sarebbero un’evoluzione…
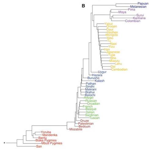
Questi due ultimi schemi mostrano la distanza genetica fra gruppi razziali (con alcune popolazioni esemplificative), evidenziando ancora una volta la loro specifica identità biologica:


Stando agli studi pionieristici di Cavalli-Sforza, le popolazioni non africane sono più vicine tra loro rispetto agli africani subsahariani (congoidi e capoidi); gli europei sono imparentati con le altre genti caucasoidi di Nordafrica, Vicino e Medio Oriente e subcontinente indiano. I caucasoidi, e dunque gli europei, si collocano tra negroidi e mongoloidi, ma questo non significa che i “bianchi” siano il rimescolamento fra le altre due razze bensì, semplicemente, che l’uomo anatomicamente moderno nato in Eurasia occidentale tra i 60.000 e i 50.000 anni fa ha avuto contributi genetici africani e asiatici (che non vuol dire automaticamente negroidi e mongoloidi, parlando qui di migrazioni umane preistoriche e dunque di fenotipi arcaici), data la contiguità territoriale di Eurasia e Corno d’Africa, da cui il sapiens sarebbe uscito tra 150.000 e 100.000 anni fa.
